Volume 1: Logical Foundations
Main Page
Table of Contents
Index
Roadmap
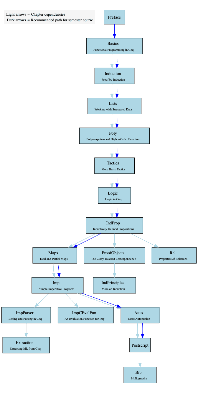
Chapter Dependencies